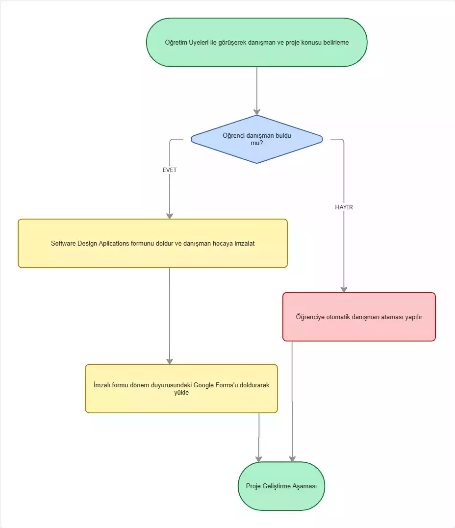
Software Design Applications dersini alan öğrencilerimizin, yapacakları dönem projeleri ile ilgili bölümümüz öğretim üyeleri ile görüşerek danışman hocalarını belirledikten sonra aşağıdaki başvuru dilekçesini doldurmaları gerekmektedir. İlgili dilekçeyi danışmanlarına onaylattıktan sonra dilekçenin görüntüsü ile birlikte (fotoğraf/tarama) 27 Şubat 2026 Cuma günü mesai bitimine kadar bu bağlantıdaki formu doldurarak yüklemeleri gerekmektedir.
Projelerini grup olarak yapacak öğrencilerden yalnızca birisinin gönderim yapması yeterlidir. ( Software Design Applications Form ) Projelerinizde bölümümüz öğretim üyeleri ile birlikte çalışabilirsiniz.
Not: Danışmanınız ile yapacağınız projeler hocalarımızın vermiş olduğu derslerden bağımsızdır. Farklı bağlam ve kapsamda projeler yapılabilir.
Uygun danışman hocaya bulamayan öğrencilere süreç sonunda sistem tarafından otomatik danışman ataması gerçekleştirilecektir.
Süreç aşağıda belirtilen şekilde ilerleyecektir:

Ders ile ilgili soru ve sorunlarınız için Arş. Gör. Yasemin ERŞEPÇİLER CAMBAZ ve Arş. Gör. Erdemhan ÖZDİN ile iletişime geçebilirsiniz.